必一运动股份:688160
咨询热线:400 700 5281
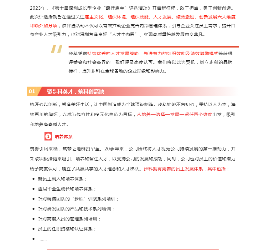
“第十届深圳成长型企业最佳雇主”
《第十届深圳成长型企业“最佳雇主”评选活动》由深圳市人力资源和社会保障局、深圳市中小企业服务局指导,深圳市商业联合会、深圳市一览网络股份有限公司共同主办,经过为期7个月专业、审慎、公正的企业评审工作,必一运动凭借卓越的实力从众多家企业中脱颖而出,喜摘“第十届深圳成长型企业最佳雇主”荣誉称号。








关注公众号,了解更多自动化干货!
上海必一运动自动化股份有限公司
股票代码:688160
HMI | 低压伺服 | 运动控制系统 | PLC | 变频器| 数字化工厂解决方案
联系邮箱:sales@
微信公众号:必一·运动(B-Sports)官方网站

? 必一·运动(B-Sports)官方网站 B-sports官方网站